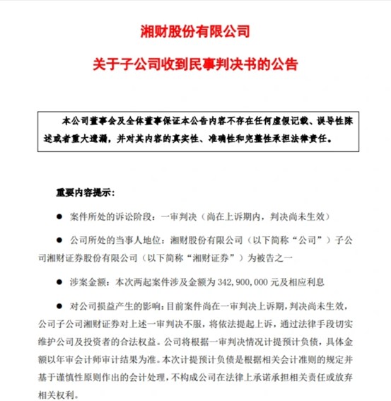
由“商界木兰”罗静引出的“300亿承兴系诈骗案”,近日再掀波澜。湘财证券收到江苏省南京市中级人民法院送达的(共计10起案件)起诉状,涉案金额为16.78亿元。原告云南信托(全称“云南国际信托有限公司”)因其管理的云涌系列信托产品受罗静等人侵权行为遭受损失,诉至法院要求苏宁易购集团股份有限公司苏宁采购中心(下称“苏宁公司”)、中诚公司、广东康安贸易有限公司、罗静、湘财证券承担连带赔偿责任。
湘财证券与云南信托的纠纷,还要从五年前的300亿金融诈骗案说起。当时,由原港股上市公司承兴国际的主席兼执行董事罗静实际控制的中诚公司、承兴公司、康安公司等承兴系公司,利用其与苏宁、京东开展采购业务的供应链贸易背景,私刻两家公司印章、伪造合同,通过虚构应收账款债权,以转让及回购等方式向湘财证券、云南信托等公司融资。
截至案发,湘财证券损失9亿余元,云南信托损失15亿余元。而涉事人罗静也经上海市第二中级人民法院判决,因犯合同诈骗罪、对非国家工作人员行贿罪,被判处无期徒刑,并处罚金2010万元。
新闻摘自《红星新闻》
近年来,假章案件频发,给社会带来了严重的危害。据公安部通报,2023年全国公安机关共立案侦办假章假证犯罪案件7700余起。近五年来,假章涉案金额已高达“万亿”级别,给企业和个人带来了巨大的经济损失。
与其他形式的欺诈、造假相比,伪造印章的门槛相对较低,大众难以准确辨别印章的真伪是当前印章行业的一大痛点,传统防伪手段在面对高科技伪造手段时,其局限性日益凸显。由此导致偷盖、盗盖、私盖、使用过期章以及外借等诸多乱象频发,严重破坏了印章使用的规范性和安全性,损害了印章的权威性和公信力,也对社会秩序和公共安全构成了潜在威胁。
为了解决这一难题,矩网科技通过多年潜心研发,不断探索并成功自主研发了动态防伪码、动码印章云平台和动码印章机三大核心产品。动码印章是全场景安全印章智慧解决方案,应用物联网、大数据、人工智能、区块链等技术,已获得170多项国际国内专利、软件著作权和商标等知识产权。

动码印章为每份文件盖印生成独一无二的动态防伪码,一章一码,印迹可识别、可溯源,大众只需使用手机扫描盖有动码印章印迹的文件,便可辨识真假,实现印迹与文件绑定唯一性、智能化,使假章、“萝卜章”无处遁形。解决党政机关、国央企、私企印章种类、数量繁多难以管理的痛点,避免了印章丢失、被盗用、冒用,实现一机多章轻松管理,为电子信息产业中的信息安全和防伪需求提供了有力的技术支持。
同时动码印章还支持线上电子签章和线下物理盖印等全场景用印,实现了物电同源、印迹防伪、印迹溯源、大众识别、跨省通办、芯片加密、协同办公、一机多章、印章防盗、开放平台十大核心功能,从源头解决印章造假和违规用印的法律风险,为跨地域、跨部门、跨领域协同办公提供了完善的用章解决方案,在推动传统印章从“印章安全”转向“印迹安全”。
目前动码印章已成功应用于多个关键领域,如军队、政府机关、外交、企事业单位、教育、银行、医院等,保证用印同源、同模、同权,为构建一个更加安全、可信的社会环境贡献力量。
伟大的事业源于伟大的使命!矩网科技的使命是“让天下没有假章,让用章安全快捷”,致力于成为中国印章数智化革命的引领者。通过不断积累创新,推动印章防伪技术的智能化、全面化升级,为企事业单位的用印安全保驾护航,为社会信用体系建设贡献力量。
(责任编辑:168飞艇彩票开奖结果查询)